Stage 1: Listing of Possible App Names.

Stage 2: Limiting of the list to 24 choices

Stage 3: 24 to 6 App names / iconography

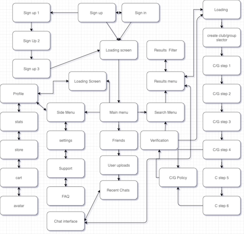
Basic Flow Chart
I originally made an annotated flow chart in my sketchbook but since it was made using foreign symbols and my personal shorthand abbreviations; I created a digital version seen below.
